法学与商务学院开展读书月“与书同行”主题征文比赛
2022-04-28
阅读是一场没有固定终点的探险,在历史传记的跌宕起伏里,感受斗转星移的变与不变;在哲学科学的缜密推演中,发现世界运转的知与未知;在诗歌文学的悲欢离合间,体味百态人生的是与不是。透过薄薄的纸张、激扬的文字,阅读使我们思接千载、心游万仞。
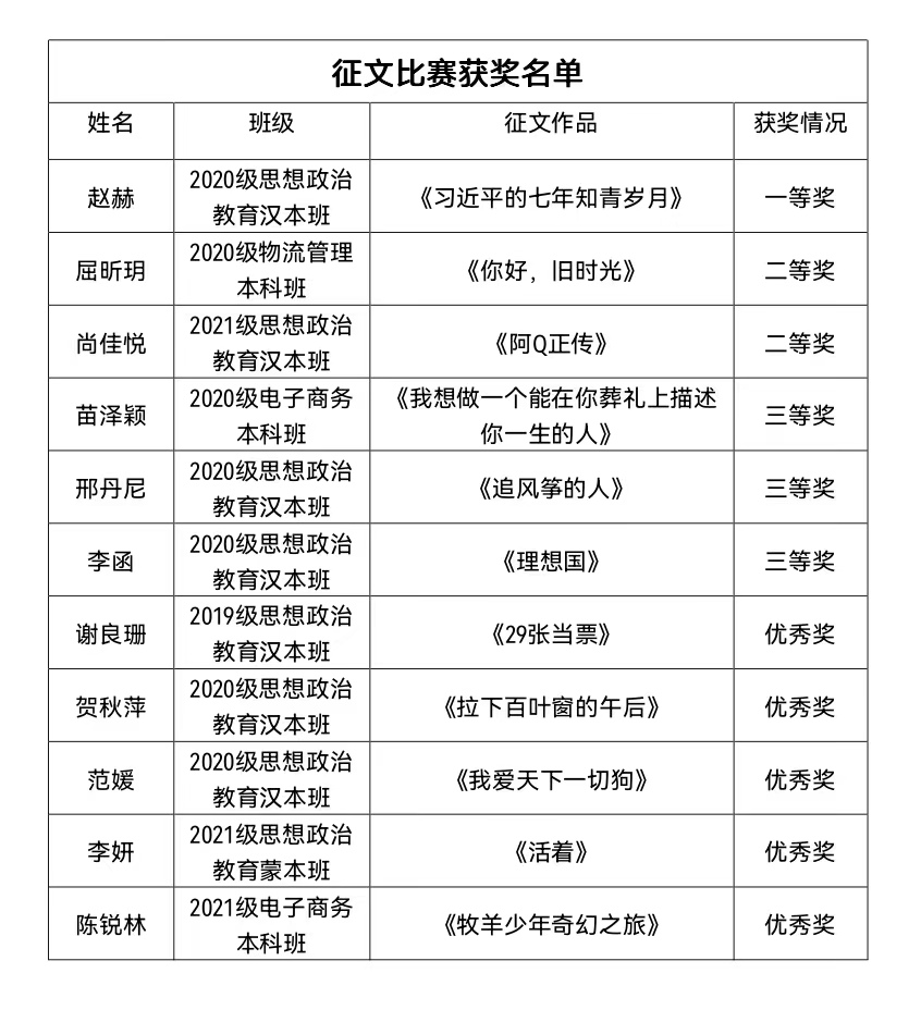
4月23日是第27个“世界读书日”,古有鸿雁传书,今有暖心书单分享。为丰富同学们的精神世界、培养同学们的阅读兴趣、引导同学们养成良好的读书习惯,法学与商务学院特别开展读书月“与书同行”主题征文比赛。活动发布后吸引了许多热爱读书的同学们参与投稿,同学们纷纷翻开自己喜爱的书,写下与它有关的故事,与大家一起传递美好,分享美好。最后经过老师们细致认真的评选,共有以下11名同学获奖,具体名单公布如下:


