beat365官方网站
学院简介
现任领导
师资队伍
综合管理
教育教学
科学研究
综合办公室
教务办公室
学生工作办公室
团 总 支
创业与就业办公室
地理科学教研室
人文地理与城乡规划教研室
资源勘查工程教研室
建筑教研室
建环与能源应用教研室
力学与结构教研室
遥感与地理信息系统教研中心
实验中心
BIM与虚拟仿真实训中心
大学生实践创新指导中心
环境与发展研究所
堪舆与规划研究所
地质矿产研究所
赤峰市生态环境监测与恢复院士专家工作站
GIS工程师水平认定考试中心
MAPGIS工程师认定考试中心
专业介绍
实习实践
双学位与辅修
城乡规划学
学科地理教学
学术交流
研究领域
博士下基层
科研成果
党建工作
团建工作
党风廉政建设
师德师风建设
党务院务公开
新生必读
学生服务
学风建设
思想工作
本科生招生
研究生招生
就业工作
院系概况
机构设置
本科生教育
研究生培养
科学研究
党团建设
学工动态
招生就业
首页
/
党团建设
/
党建工作
/
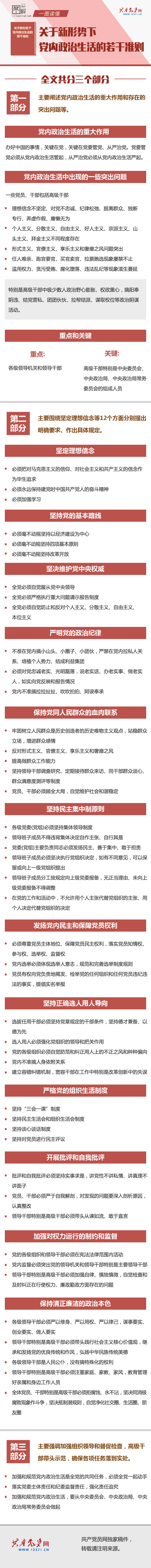
图解:关于新形势下党内政治生活的若干准则(转载)
共产党员网
2022年05月09日
07-01
资建学院教职工政治理论学习季度安排表(第三季度)
07-01
资建学院理论中心组季度学习计划表(第三季度)
06-27 转自〔通知公告〕
资源环境与建筑工程学院党总支新闻稿件审核办法
06-13 转自〔学院新闻〕
我院学生党支部召开预备党员线上转正大会
05-25 转自〔学院新闻〕
凝心聚力、共谋发展--资源环境与建筑工程学院召开党外代表人士座谈会
05-13 转自〔学院新闻〕
资源环境与建筑工程学院认真学习贯彻习近平总书记在中国人民大学考察时重要讲话精神
05-09
图解:关于新形势下党内政治生活的若干准则(转载)
05-07 转自〔通知公告〕
资源环境与建筑工程学院“民族政策宣传月”和“民族法治宣传周”活动实施方案
04-29 转自〔通知公告〕
关于认真学习贯彻习近平总书记在中国人民大学考察时重要讲话精神的通知
04-28
我院召开集中治理党内政治生活庸俗化交易化问题工作专题学习会
04-28 转自〔团建工作〕
贯彻学习《关于新形势下党内政治生活的若干准则》微视频
04-23
我院召开全体教工大会传达学校党委扩大会议精神
04-01
资源环境与建筑工程学院2022年教职工政治理论学习安排
04-01
资源环境与建筑工程学院理论学习中心组2022年学习计划